022年天津疫情管控区域(各区最新)如下:津南区:管控区域为海河、外环南路 、津港高速(含联络线)、唐津高速、双桥河的围合区域(除封控区以外)。该区域范围较大,通过多条交通线路及河流形成围合,旨在将可能存在疫情传播风险的区域进行集中管控 ,以防止疫情进一步扩散。

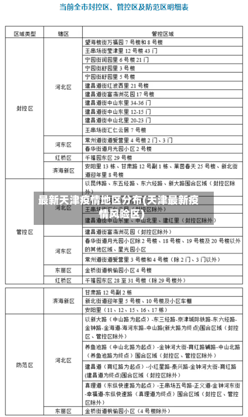
天津市三区范围具体范围可通过以下图片查看:图片内容包含天津市划定的封控区 、管控区、防范区具体边界及重点区域标注,建议放大查看细节 。

022年天津管控区地图(最新版)如下:地图说明:红色部分:封控区。蓝色范围:管控区。黄色范围:防范区 。具体管控区范围:津南区:辛庄镇和咸水沽镇(除封控区以外的区域)。南开区:竹华里(不含别墅区和三栋高层)。
022年天津封控区地图(高清版)如下:地图说明:红色区域:为封控区,实行“区域封闭、足不出户 、服务上门”的严格管控措施 。蓝色区域:为管控区 ,要求“人不出区、严禁聚集”,相关人员需配合核酸检测及健康监测。黄色区域:为防范区,需“强化社会面管控 ,严格限制人员聚集 ”,并落实常态化防控要求。
022年1月18日天津管控区地图如下:管控区内规定:人员不出管控区域,严格落实管控措施 ,严禁聚集 。按照统一安排,有序下楼到指定地点进行核酸检测。每户家庭每两天可派1人外出购买必要生活用品,外出时请自觉佩戴口罩 ,避免近距离与人面对面交流,其他家庭成员非必需不外出。健康码赋橙码 。
022年1月27日0-24时,天津市新增4例本土新冠肺炎确诊病例,无新增境外输入确诊病例、本土及境外输入无症状感染者 ,治愈出院45人(本土44例 、境外输入1例)。具体数据与背景信息新增病例情况 新增的4例本土确诊病例为天津市当日报告的唯一新增感染数据,境外输入渠道未发现新增病例。
022年1月26日17时,天津市第四中心医院发热门诊主动就诊者中检出1例新冠病毒初筛阳性人员 ,晚21时市疾控中心复核结果为阳性,经市级专家组综合研判,确定为本土新冠肺炎确诊病例(普通型)。新增病例及家庭成员情况:其4名同住家庭成员进行隔离管控和核酸检测 ,27日上午11时,结果均为阳性 。
022年1月26日至27日,天津市河北区报告5例本土新冠肺炎确诊病例 ,1地调整为高风险地区,并划定封控区、管控区和防范区。
022年1月31日0-24时,天津市新增7例本土新冠肺炎确诊病例 ,具体情况及累计数据如下:新增病例来源河北区隔离点筛查发现4例;红桥区隔离点筛查发现2例(与河北区确诊病例相关联);津南区隔离点筛查发现1例。所有新增病例均为隔离点筛查发现,表明疫情传播链已得到有效控制,未出现社区扩散风险 。
截至4月1日24时,31个省(自治区、直辖市)和新疆生产建设兵团报告新增本土确诊病例2086例 ,新增本土无症状感染者7789例。具体数据及分布情况如下:新增本土确诊病例2086例吉林:1730例长春市1544例、吉林市178例 、四平市6例、白城市2例。
月4日0—24时,国家卫健委公布新增确诊病例20例,其中本土病例6例(黑龙江5例 ,上海1例),境外输入病例14例 。

昨日全国本土新增166例确诊病例和4例无症状感染者,其中河南新增118例本土确诊病例 ,天津新增33例本土确诊病例和3例本土无症状感染者,出现家庭聚集性疫情。张伯礼表示,乐观估计到春节前 ,天津疫情整体上应该能够平息。全国疫情概况 1月11日0—24时,31个省(自治区、直辖市)和新疆生产建设兵团报告新增确诊病例221例 。
对于这轮疫情的走势,张伯礼表示 ,要看整体筛查的状况,乐观估计到春节前,天津疫情整体上应该能够平息,新发的病人就没有了。 张伯礼院士表示 ,春节是市民聚集的一个高峰期,聚餐聚会都是比较多的。
发表评论
暂时没有评论,来抢沙发吧~