【通州疫情中风险地区,通州疫情中风险地区名单】

cc2010 5 2026-03-24 15:45:10

本文目录一览:

新增病例数持续下降!北京本轮疫情已得到有效控制

〖壹〗、北京本轮疫情已得到有效控制 ,新增病例数持续下降 ,5月27日至29日15时无新增社会面病例。 具体分析如下:新增病例情况:5月29日0时至15时,北京新增本土新冠肺炎病毒感染者7例,均为隔离观察人员 ,社会面筛查人员为零 。这一数据表明,疫情的传播链已基本被切断,新增病例主要来自已管控的隔离人员 ,社会面传播风险显著降低 。

【通州疫情中风险地区,通州疫情中风险地区名单】-第1张图片

〖贰〗 、月28日0时至15时,北京新增本土新冠肺炎病毒感染者12例,8个区已稳定实现社会面清零 ,北京疫情整体呈下降趋势,本轮疫情已得到有效控制。

【通州疫情中风险地区,通州疫情中风险地区名单】-第2张图片

〖叁〗、北京本土疫情持续好转北京新增本土病例数连续六日下降,官方宣布本轮疫情已得到有效控制 ,但仍需警惕反弹风险。福建立法严惩快递“野蛮分拣”自7月1日起,福建省对快递企业“野蛮分拣 ”行为实施比较高3万元罚款,以规范行业操作标准 。

【通州疫情中风险地区,通州疫情中风险地区名单】-第3张图片

〖肆〗、岳各庄市场 、友谊社区、东方广场等相关疫情已得到基本控制;近期新增感染者主要来自政馨园、沙锅村 、添越生鲜超市相关疫情 ,均为隔离观察人员 ,北京市疫情已处于扫尾清零阶段。当前北京市新增病例数持续下降,6月4日0时至6日15时无社会面病例,疫情防控形势持续向好。

北京通州区属于低风险地区吗

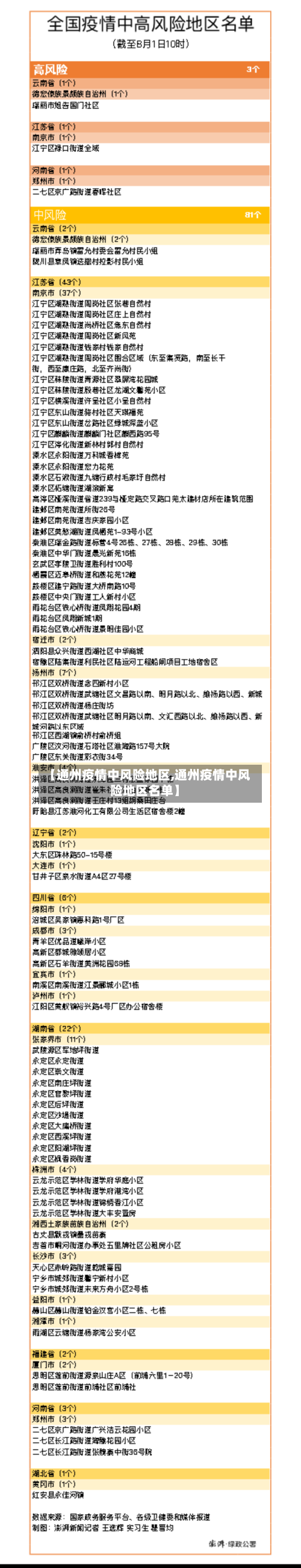
〖壹〗、北京通州区并非全域属于低风险地区 ,其中北苑街道为中风险地区,其余部分街道和乡镇为低风险地区 。具体如下:中风险地区:北苑街道。

〖贰〗、通州区马驹桥镇样本小区:近14天累计报告1例本土确诊病例,即日起由中风险地区降为低风险地区。调整后全市风险地区总数:截至调整后 ,北京市共有高风险地区9个,中风险地区15个 。

〖叁〗 、北京通州不属于高风险地区,截至5月1日17时 ,通州区有4个中风险地区,全市其它地区均为低风险地区。

〖肆〗、北京通州区近来属于低风险区域(截止2022年6月22日11时)。风险区解封条件:低风险区域一般无强制封闭措施,但若局部出现疫情 ,封闭小区的解封时间通常需满足14天无新增病例的条件,具体解封时间需根据疫情防控实际动态调整 。

〖伍〗、022年5月13日起,北京市11地风险等级调整情况如下:升级地区:房山区阎村镇大董村近14天累计报告2例本土确诊病例 ,由低风险地区升级为中风险地区。

〖陆〗 、低风险区域。根据5月28日北京通州区最新疫情防控情况消息 ,北京通州区属于低风险区域 。应注意的是通州区台湖镇胡家垡村近14天累计报告2例本土确诊病例,即日起由低风险地区升级为中风险地区 。

北京通州是什么风险等级

〖壹〗 、北京通州区近来属于低风险区域(截止2022年6月22日11时)。风险区解封条件:低风险区域一般无强制封闭措施,但若局部出现疫情 ,封闭小区的解封时间通常需满足14天无新增病例的条件,具体解封时间需根据疫情防控实际动态调整。

〖贰〗、北京通州出京一般不需要隔离,但非必要不离京 ,且具体隔离规定需以目的地城市防疫政策要求为准 。以下是详细说明:通州出京总体要求:北京通州有1例以上本土确诊病例时,非必要不离京。这是为了减少人员流动带来的疫情传播风险,保障市民健康和城市安全。

〖叁〗、高风险地区:12个(含本次新增2个) 。中风险地区:34个(含本次新增10个)。低风险地区:全市其他区域均为低风险地区。温馨提示可通过微信搜索公众号“北京本地宝 ” ,关注后回复【北京风险】,获取最新中高风险等级名单查询入口 、出京规定及各区疫情动态 。

〖肆〗、房山区阎村镇紫欣苑小区:近14天无报告本土确诊病例,即日起由中风险地区降为低风险地区。通州区马驹桥镇样本小区:近14天累计报告1例本土确诊病例 ,即日起由中风险地区降为低风险地区。调整后全市风险地区总数:截至调整后,北京市共有高风险地区9个,中风险地区15个 。

〖伍〗、现场办理:在北京市任意进京检查站或办证处办理 ,需携带驾驶人身份证 、机动车驾驶证、机动车行驶证;政策依据:进京证管理政策与出京无关 ,仅针对入京车辆。

〖陆〗、022年5月12日起,北京市风险等级调整情况为2地升级为中风险地区,5地风险等级调低 ,具体如下:升级为中风险地区的有:截至2022年5月11日24时,房山区阎村镇紫欣苑小区近14天累计报告3例本土确诊病例,通州区马咸桥镇样本小区近14天累计报告2例本土确诊病例。

上一篇:湖北疫情地区排名(湖北疫情主要城市)
下一篇:【如何查看某地区疫情情况,怎么查当地疫情分布】
相关文章

 发表评论

暂时没有评论,来抢沙发吧~