【中高风险疫情地区怎么评,中高风险区如何评定】

cc2010 4 2026-03-23 13:03:09

本文目录一览:

中高风险地区划分需报哪里同意

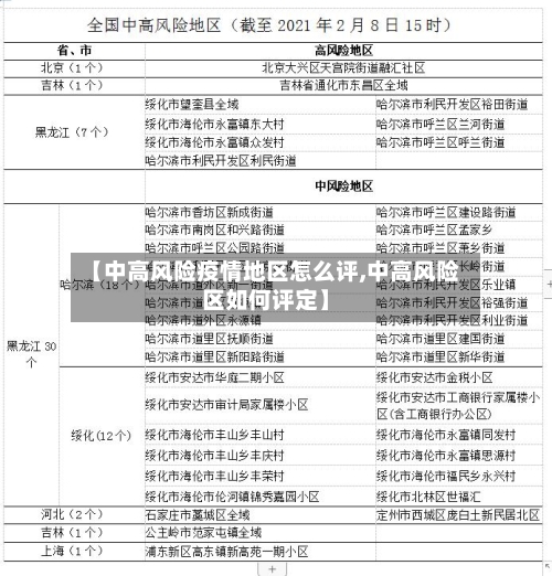
中高风险地区划分是根据疫情的严重程度进行划分的,不是根据需要划分的。低风险区县是指本行政区域内无确诊病例 ,或连续14天无新增确诊病例。中风险区县是指本行政区域内14天内有新增确诊病例,累计确诊病例不超过50例;或累计确诊病例超过50例,14天内未发生聚集性疫情 。

【中高风险疫情地区怎么评,中高风险区如何评定】-第1张图片

高风险地区要降为中风险地区、中风险地区降为低风险地区 ,都须有一个程序:根据国家和省关于应对新冠肺炎疫情分区分级防控的工作要求,经专家组综合评估研判,报当地市(州)委新冠肺炎疫情防控工作领导小组同意决定。

【中高风险疫情地区怎么评,中高风险区如何评定】-第2张图片

高风险等级地区 ,一般为病例和无症状感染者居住地,以及活动频繁且疫情传播风险较高的工作地和活动地等区域。高风险区原则上以居住小区(村)为单位划定,可根据流调研判结果调整风险区域范围 ,采取“足不出户 、上门服务”等封控措施 。

可以通过支付宝国务院客户端的疫情风险查询功能判断是否为中高风险地区,具体步骤如下:进入支付宝应用中心:打开支付宝应用,在首页或功能列表中找到“应用中心”入口。切换至国务院客户端界面:在应用中心内浏览或搜索“国务院客户端 ” ,点击进入该功能模块。

具体划分标准还要根据疫情的情况和变化 ,进行调整 。高风险地区要降为中风险地区、中风险地区降为低风险地区,都须有一个程序:根据国家和省关于应对新冠肺炎疫情分区分级防控的工作要求,经专家组综合评估研判 ,报当地市(州)委新冠肺炎疫情防控工作领导小组同意决定。

疫情低中高风险地区怎么划分

法律分析:一般按如下标划分:高风险地区,一般是指累计新冠病例超过了50例,同时〖Fourteen〗、天内是有聚集性疫情发生;中风险区域 ,14天以内有新增新冠确诊病例,合计新冠肺炎确诊病例未超过50病例或共合计确诊的病例超过50例,14天之内未未发生聚集性疫情;低风险地区 ,没有确诊新冠肺炎病例,或连续14天都无新增加确诊新冠病例。

疫情风险区的划分主要依据病例数量 、传播风险、区域特征及防控需求,通常分为高、中 、低风险区 ,具体标准及查看方式如下:划分标准高风险区:病例数较多,且存在明显社区传播风险(如聚集性疫情) 。通常以小区、村组或楼栋为单位划定,实行“足不出户、上门服务”的封控措施。

低风险和中风险地区主要通过官方发布的疫情风险等级划分来区分 ,可通过支付宝国务院客户端查询具体中风险地区 ,未列出地区即为低风险地区。具体如下:区分依据:低风险和中风险地区的划分主要依据疫情的传播风险 、病例数量 、聚集性疫情发生情况等因素,由国家卫生健康部门或相关机构根据疫情形势动态评估和调整 。

中高风险的标准是什么

〖壹〗、中高风险地区的划分标准是以县市区为单位的 。如果一个县市区在14天内没有新增确诊病例,或者累计确诊病例不超过50例 ,那么它被划分为低风险地区。 如果一个县市区在14天内有新增确诊病例,累计确诊病例超过50例,但14天内没有发生聚集性疫情 ,那么它被划分为中风险地区。

〖贰〗、中高风险地区的定义是基于新冠肺炎疫情风险等级标准,主要考察14天内社区 、村所辖范围内发生的聚集性疫情情况以及新增病例数 。具体来说,如果14天内新增两起及以上的本地聚集性疫情 ,或者新增5例以上本地确诊病例,就会被划定为高风险地区。

〖叁〗、高风险地区是指本行政区域内累计确诊病例超过5例,14天内有聚集性疫情发生。病例和无症状感染者居住地 ,以及活动频繁且疫情传播风险较高的工作地和活动地等区域,划为高风险区 。原则上以居住小区(村)为单位划定,根据流调研判结果可调整风险区域范围。实行封控措施 ,期间“足不出户、上门服务”。

〖肆〗 、高风险地区:累计病例超过50例 ,14天内有聚集性疫情发生 。中风险地:14天内有新增确诊病例,累计确诊病例不超过50例,或累计确诊病例超过50例 ,14天内未发生聚集性疫情。低风险地区:无确诊病例或连续14天无新增确诊病例。根据三个维度来考虑 。一是地域,以街道、乡镇为基本单位。

〖伍〗、中风险和高风险的划分主要基于分区分级标准,由各地根据疫情情况动态调整 ,近来没有统一固定的量化指标,但会综合考虑发病时间 、疫情传播风险等因素,以县区、街道等为基本单位进行划分并适时调整。划分基本单位:一般以县区、街道 、乡镇、社区等为基本单位进行分区分级 。

上一篇:【黄山地区旅游疫情期间,黄山地区旅游疫情期间免费政策】
下一篇:泰州地区疫情补贴政策(泰州地区疫情补贴政策最新)
相关文章

 发表评论

暂时没有评论,来抢沙发吧~