我国近3年(2020年至2022年 ,考虑到当前时间节点可能未完全统计2023年数据)确实报告了8例鼠疫病例,其中3人死亡,且这些病例主要集中在西北省份。

鼠疫疫点及防控情况内蒙古疫点发现:7月7日,内蒙古自治区人民政府新闻办通报 ,内蒙古已发现3个鼠疫疫点,唯一确诊病例位于巴彦淖尔,其所在疫点曾出现4只毙鼠 。15名密切接触者已实施居家医学隔离观察 ,至今未发现因草原旅游感染或传播鼠疫、新冠肺炎的情况。

传播途径:蚤叮咬:跳蚤叮咬染疫动物后,再叮咬人(鼠→蚤→人)。直接接触:剥食染疫动物(如旱獭)或处理其皮毛,引发腺鼠疫或败血症鼠疫。人传人:肺鼠疫患者通过咳嗽 、打喷嚏的飞沫传播(需密切接触 ,如2米内) 。

地点:上海地区。病例数与死亡数:病例数达到4415例,其中353人死亡。1993年中国O139血清群霍乱疫情:首次报告地点:新疆柯坪县 。全国范围影响:当年全国累计发病11918例,涉及12个省份。其他历史上著名的瘟疫还包括:明末大鼠疫:波及华北数省 ,造成大量人口死亡,对明朝的灭亡产生了一定影响。
截止2018年底,我国有11个鼠疫疫源地 ,多数分布在西北、西南,尤其是青海、西藏 、新疆等地区 。东部达乌尔黄鼠鼠疫、南方家鼠鼠疫疫源、西部旱獭鼠疫疫源地 、内蒙古中西部地区的长爪沙土鼠鼠疫疫源地。
首例出现:1911年初,中国黑龙江哈尔滨发生首例肺鼠疫。爆发期:当年12月,死亡人数迅速攀升至五十余人 ,标志着鼠疫进入爆发期 。高峰:1911年1月8日,死亡人数达到150人。2006年刚果肺鼠疫:疑似病例:2006年7月至10月,刚果报告疑似肺鼠疫病例626例。死亡人数:其中42人不幸丧生 ,疫情再次引起全球关注 。
〖壹〗、病例情况6日,包头市卫健委通报达茂旗石宝镇温都不令村委苏吉新村发生一例鼠疫死亡病例。经市、旗两级医疗专家组会诊,判定患者为肠型鼠疫 ,死亡原因为循环系统衰竭。达茂旗自2020年8月6日起进入Ⅲ级预警期,预警持续至2020年底。
〖贰〗 、检测与确诊:疾控中心工作者连夜赶到李金财家里取样检测,早上7点40分 ,初步的鼠疫核酸检测结果为阳性 。8月6日,专家会诊后确定,李金财患有肠型鼠疫 ,直接死亡原因是循环系统衰竭。同一天,包头市卫健委发布达茂旗鼠疫疫情Ⅲ级预警通告,达茂旗启动了鼠疫疫情Ⅳ级应急响应。
〖叁〗、“黑死病”是鼠疫的别称,它的传播途径有鼠蚤叮咬传播、呼吸道感染、经皮肤传播 。鼠蚤叮咬传播 鼠蚤叮咬是主要的传播途径 ,由此可将动物身上的病原体(鼠疫耶尔森菌)传播给人,形成“啮齿动物→蚤→人 ”的传播方式。
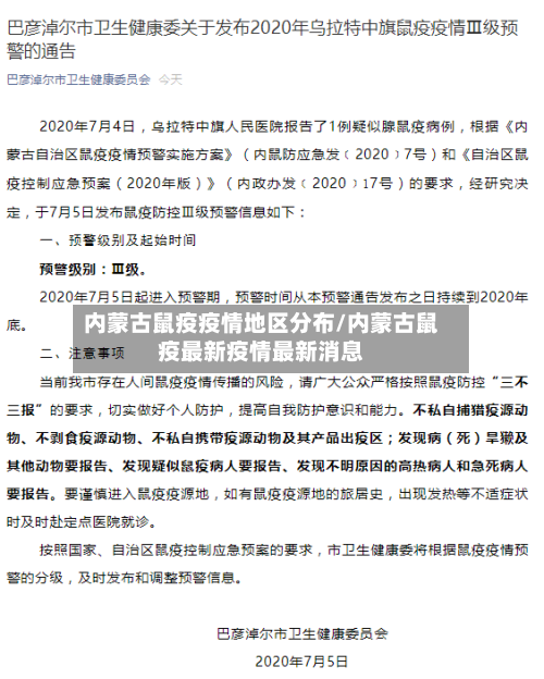
〖肆〗 、月5日,内蒙古自治区巴彦淖尔市乌拉特中旗确诊一例鼠疫病例 ,该市同时发布鼠疫防控Ⅲ级预警。
〖伍〗、公共卫生Ⅲ级响应是指按照突发公共卫生事件的影响范围、危害程度等将突发公共卫生事件应急响应划分出的四个等级中的一个,为较大突发公共卫生事件 。

〖壹〗 、俄罗斯游客生吃土拨鼠感染鼠疫死亡,确实并非内蒙古锡林郭勒盟鼠疫疫情的来源。具体原因如下:无证据表明存在关联:近来没有任何证据显示内蒙古锡林郭勒盟的鼠疫疫情与俄罗斯游客生吃土拨鼠事件存在直接联系。内蒙古的疫情由当地鼠疫耶尔森菌传播引发 ,与蒙古国西部事件无明确传播链证据 。
〖贰〗、你们看看,这作死等级可真是不一般呐,难怪俄罗斯的人口一直在下降 ,他们实在是太喜欢作死了。
〖叁〗、鼠疫 属于一种流传性疾病,世界历史上记录,曾在很多年前爆发过多次 鼠疫 ,我国解放前因鼠疫致使病死率极高。近几日发现,2名俄罗斯游客相继死于蒙古,国家紧急事务管理局表示,这2个人死亡原因为感染 鼠疫 ,隔离169名人员,其中有11名人员被无限期隔离 。
〖肆〗 、今年四到五月,我们邻居蒙古国爆发了一场鼠疫 ,大量外国人受到感染,其中两人死亡。
呼吸道感染 病人的呼吸道中的分泌物带有大量的鼠疫耶尔森菌,它可通过飞沫进行传播 ,并造成人类鼠疫的大流行。皮肤传播 主要是通过接触传播。身体健康的人,其破损的皮肤黏膜与病人的脓血、痰液与患病的啮齿动物的皮肉和血液可发生感染 。
环境因素:自然环境的破坏、气候变化等因素可能导致鼠类等啮齿类动物的栖息地发生变化,从而增加了人类接触感染源的机会 ,容易引发鼠疫的流行。了解感染途径对于预防和控制疫情至关重要。鼠疫是一种通过细菌传播的疾病,主要传染源是感染鼠疫的啮齿类动物 。跳蚤也是传播鼠疫的重要媒介。
其次在有鼠疫风险的地区进行野外活动时居民需做好个人防护。佩戴防蚤手套,穿防蚤袜 ,并且不在野外坐卧 。还有在发现不明原因死亡动物应及时向当地疾控机构报告,并在专业人员到达前看护现场,禁止非专业人员靠近,触碰 ,掩埋死亡动物。
提高自我防护意识和能力。不私自捕猎疫源动物 、不剥食疫源动物、不私自携带疫源动物及其产品出疫区 。发现病(死)旱獭及其他动物要报告、发现疑似鼠疫病人要报告 、发现不明原因的高热病人和急死病人要报告。公众要谨慎进入鼠疫疫源地,如有鼠疫疫源地的旅居史,出现发热等不适症状时及时赴定点医院就诊。
鼠疫的传播途径 跳蚤传播:鼠疫的主要传播媒介是跳蚤 。当跳蚤叮咬携带鼠疫杆菌的动物后 ,再叮咬人类,就会将细菌传播给人类。直接接触传播:直接接触感染鼠疫的动物或其分泌物、排泄物,也可能导致人类感染鼠疫。空气传播:在极少数情况下 ,鼠疫可以通过空气传播。
内蒙古黑死病历史事件主要指的是近现代发生的两次鼠疫疫情,分别是1947年东北(包括今内蒙古自治区的一部分)的鼠疫和2019年内蒙古自治区锡林郭勒盟苏尼特左旗的肺鼠疫确诊病例 。1947年东北鼠疫:疫情起源:疫情最早出现在鲁北(今内蒙古扎鲁特旗)三区五道井子村。
羊倌李金财因感染肠鼠疫去世,这是达茂旗历史上首例人间鼠疫病例。
黑死病是14世纪(1347—1351年)席卷欧洲大陆的鼠疫大流行 ,因发病急、传染性强、致死率高,导致每三个欧洲人中至少一人死亡,深刻动摇了中世纪社会与文明的基础 ,其影响被认为可与20世纪两次世界大战相提并论,是西方文明史上最重大的转折点之一 。
以下是一些世界历史冷知识:蒙古大军曾利用黑死病人尸体攻城:1346年,西征的蒙古军队包围黑海港口城市克法时,把患鼠疫死亡的死者尸体用投石机射入城内 ,导致克法城中瘟疫流行,大量人员死亡,城池不攻自破 ,这是早期生物战的典型案例。
黑死病(鼠疫)的传入与传播黑死病是元朝时期最明确且影响深远的传入病毒。14世纪中期(1331—1353年),鼠疫通过蒙古军事行动从亚洲传播至欧洲,同时在中国北方爆发 。据《元史》记载 ,当时“京师大饥,疫疠大作”,北方人口因鼠疫减少约30% ,直接加速了元朝的灭亡。
长爪沙鼠疫源地。长爪沙鼠疫源地分布在4个旗,总面积达15万平方公里 。建国后,鄂尔多斯市仅1987年发生两例人间鼠疫病例 ,且均被治愈。
第三种是白血病鼠疫,这类鼠疫是在原发腺鼠疫和肺鼠疫基本上基因变异而成,至死性非常高。2020年7月5日,在内蒙古巴彦淖尔市乌拉特中旗的一所医院里 ,接诊了身患鼠疫的病人,这己经并不是内蒙古第一次给出有些人患有鼠疫了,为何内蒙古不断变成鼠疫的暴发地区呢 。
在7月7日 ,内蒙古自治区就已经发现了3个鼠疫的疫点,15名密切接触者已经进行了居家医学隔离观察,并且有5家处于乌拉特中旗疫点的草原旅游景区被勒令关闭。其实 ,内蒙古属于鼠疫爆发的历史自然疫源地,大约分布在了57个旗县中,总面积达到了37万平方公里。
事件背景与地点:李金财生活在内蒙古达尔罕茂明安联合旗(达茂旗) ,该地区位于阴山山脉以北,平均海拔超过1300米,是内蒙古自治区19个边境旗(市)和33个牧业旗之一 ,同时也是25个鼠疫高风险区之一,鼠疫自然疫源地面积达到6万平方公里。
截止2018年底,我国有11个鼠疫疫源地,多数分布在西北 、西南 ,尤其是青海、西藏、新疆等地区 。东部达乌尔黄鼠鼠疫 、南方家鼠鼠疫疫源、西部旱獭鼠疫疫源地、内蒙古中西部地区的长爪沙土鼠鼠疫疫源地。
发表评论
暂时没有评论,来抢沙发吧~