〖壹〗、三河市疫情防控办关于新冠确诊病例的一名密切接触者行程轨迹通告2021年5月17日,我市接到辖区居民胡某某报备 ,称当天早晨发现自己健康码红码。我市立即进行调查核实,经查实,胡某某是安徽省新冠确诊病例李某某的密切接触者 。

〖贰〗、河北6地公布密接者行程轨迹 ,是为了对密切接触者进行流行病学调查和隔离管控,防止疫情扩散,同时提醒可能接触的人员及时报告并配合防控工作。具体情况如下:南宫市:2021年5月14日 ,南宫市疾控中心接到邢台市疾控中心推送的3例安徽合肥报告确诊病例吕某密接的协查函。
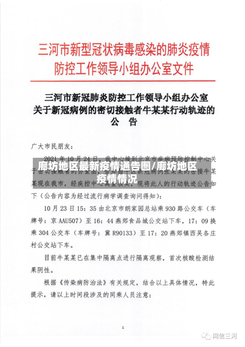
〖叁〗 、通报协查新冠肺炎确诊病例密切接触者田某某经询问及技侦核查,田某某于11月10日返回固安,具体行动轨迹如下:》》2021年11月4日 ,三河市收到北京市疾病预防控制中心协查函,经核实,新冠病例的密切接触者马某某近来在我市居住 。
〖肆〗、020年12月25日三河市公告北京一例无症状感染者的密切接触者吕某某的行动轨迹,以下是该密切接触者自2020年12月18日至25日行动轨迹详情 ,有关可能接触人员需尽快登记报备并。2020年12月18日与无症状感染者在同一楼层办公,17:00在公司楼下拼车回燕郊上上城五期,到家后未出门。

〖壹〗、为有效控制和降低新冠疫情传播风险 ,廊坊市疾控中心再次向广大市民发出以下健康提醒:凡是11月28日以来有黑龙江齐齐哈尔市 、12月4日以来有陕西省西安市、12月5日以来有广东省东莞市等国内疫情相关地区旅居史的来廊人员,请立即向所在社区、工作单位或所住酒店报备,主动配合辖区做好信息登记、核酸检测等防控措施 。
〖贰〗 、月14日以来有云南省昆明市旅居史;12月20日以来有陕西省渭南市旅居史;近14天有本土疫情所在地市旅居史;与各地公布感染者行动轨迹有交叉的人员。报备方式:第一时间向所在社区(村组)、工作单位或所住酒店报备 ,并配合落实集中隔离、核酸检测 、健康监测等措施。
〖叁〗、021年12月3日,青岛市疾控中心针对国内本土疫情局地扩散情况发布紧急提醒,核心内容如下:来青返青主动报备行程信息重点地区旅居史人员:11月10日以来有上海市、11月17日以来有黑龙江哈尔滨市 、11月28日以来有北京市旅居史的人员 ,需立即向所在社区(村)、单位或酒店报备 。
〖肆〗、在此,廊坊市疾控中心向全体市民发出以下提醒:11月26日以来有黑龙江哈尔滨市旅居史人员,对11月26日-12月1日与哈尔滨确诊病例有过接触史或活动轨迹有交集 、重合的人员请第一时间主动向所在社区、单位、酒店主动报备 ,并配合做好疫情防控工作。
〖伍〗 、022年1月14日,青岛市疾控中心针对国内疫情多点散发、防控形势严峻复杂的情况,发布紧急提醒,提出“出行3知”和“防护3要 ”具体要求。
〖陆〗、月3日 ,河南省郑州市、江苏省常州市 、浙江省嘉兴市桐乡市新增本土疫情,广州市疾控中心发布紧急提醒,涉及报备、核酸检测、健康监测及日常防护等关键措施。新增疫情地区及关联情况 河南省郑州市:通报2例本土确诊病例 、1例无症状感染者、4例核酸阳性人员 。
根据疫情防控需要 ,按照《新型冠状病毒肺炎防控方案》和《关于进一步优化新冠肺炎疫情防控措施科学精准做好防控工作的通知》规定,经研判,决定自2022年11月30日起 ,将新源道街道金桥社区金桥小区金菊苑8号楼2单元划定为高风险区,实行“足不出户,上门服务”等封控措施。
根据疫情防控需要 ,经研判,决定自2022年11月10日零时起,将以下区域划为中风险区 ,实行“人不出区、错峰取物”管控措施。廊坊市广阳区南尖塔镇朗欣社区朗园小区 。廊坊市广阳区万庄镇华兴矿区。廊坊市广阳区万庄镇万怡社区万怡小区。廊坊市广阳区北旺镇北旺三村 。
G8812次:06:18从石家庄发车,09:36抵达广阳站,全程3小时18分钟。往返北京西方向G8815次:06:36从广阳站发车,08:02抵达北京西 ,全程1小时26分钟。G8816次:20:53从北京西发车,22:13抵达广阳站,全程1小时20分钟 。往返雄安方向G8819次:10:11从广阳站发车 ,11:02抵达雄安,全程51分钟。
廊坊开发区关于加强疫情防控的通告近期,全国新冠肺炎疫情严峻复杂 ,传播链已从江苏南京波及到湖南 、四川、辽宁、北京 、河南等多个省市,新的疫情病例在部分地区时有发生,并有快速传播趋势。
廊坊开发区大长亭村属于廊坊经济技术开发区长亭街道 。廊坊经济技术开发区概况廊坊经济技术开发区是1992年经河北省人民政府批准设立的省级开发区 ,2010年经国务院批准升级为国家级经济技术开发区,是廊坊市的重要经济增长极和对外开放窗口。
廊坊开发区防控办关于进一步做好机关企事业单位常态化疫情防控工作的通知加强人员管理严格出入管理。认真落实测温,验码、登记、车辆消杀等制度 ,黄码 、红码及体温异常者一律禁止进入。发现黄码、红码人员立即报告防控办,并配合做好相关工作 。禁止外卖、快递等外来人员进入办公区域。严格健康监测。
根据疫情防控需要,按照《新型冠状病毒肺炎防控方案》和《关于进一步优化新冠肺炎疫情防控措施科学精准做好防控工作的通知》规定,经研判 ,决定自2022年11月14日零时起,划定以下区域为高风险区,实行“足不出户 ,上门服务 ”等封控措施 。廊坊开发区跃界花园小区9号楼1单元。
根据疫情防控需要,按照《新型冠状病毒肺炎防控方案》和《关于进一步优化新冠肺炎疫情防控措施科学精准做好防控工作的通知》规定,经研判 ,决定自2022年11月30日起,将新源道街道金桥社区金桥小区金菊苑8号楼2单元划定为高风险区,实行“足不出户 ,上门服务”等封控措施。
爱民东道街道裕华路社区廊万路15号综合楼 。3爱民东道街道建华里社区旭景花园1栋3单元。3新开路街道瑞华里光明东道79号。40.新开路街道同顺里社区解放道8号小区五号楼2单元、3单元 、4单元 。4解放道街道新安里社区光辉里胡同。4解放道街道小廊坊社区永丰胡同。
G8812次:06:18从石家庄发车,09:36抵达广阳站,全程3小时18分钟 。往返北京西方向G8815次:06:36从广阳站发车 ,08:02抵达北京西,全程1小时26分钟。G8816次:20:53从北京西发车,22:13抵达广阳站,全程1小时20分钟。往返雄安方向G8819次:10:11从广阳站发车 ,11:02抵达雄安,全程51分钟。
发表评论
暂时没有评论,来抢沙发吧~